上海精惠通科技有限公司欢迎您
咨询热线:13482803523

硬度计

联系我们

全自动精密维氏硬度计JMHVS-5/10/30/50-XYZ

产品介绍

MHBS-3000-AZF奥龙芯触摸屏全自动布氏硬度计主要根据<>研制而成,用于测量金属及部分非金属材料的布氏硬度。该硬度系统精度高,自动化程度高,适用于需要测量工作量大或精度要求高的高端客户。

功能特点

 

1. 仪器采用微电脑控制

2. 采用奥龙芯步控系统,加载时间达到3-8秒

3. 高精度大型工作台自动升降

4. 自动施加初、主试验力

5. 自动打压痕、自动转塔、自动聚焦

6. 自动拟合压痕

7. 机器自动化程度高,减少人为误差

8. 超大测试空间,可测400mm

9. 国标/ASTM硬度自动换算

10.不合格值自动报警

11.自动产生用户定制的检验报告


产品介绍

JMHVS-5/10/30/50-XYZ型维氏硬度计是光机电一体化的高新技术产品,该仪器造型新颖、美观,测试头能上下自由移动,特别适合大尺寸工件的测试,而且它具有良好的可靠性,可操作性和直观性,是维氏硬度计的升级换代产品。该机采用计算机软件编程,高倍率光学测量系统,传感器闭环控制技术,通过windows软件输入,能调节试验力,选择维氏和克氏试验方法、保持时间等,并提供了各种硬度值的转换表以供参考,在彩色触摸显示屏上能显示试验方法、试验力;测量压痕长度、硬度值、试验力保持时间,测量次数并能键入年、月、日期,试验结果和数据处理等,通过打印机输出试验报告。硬度计配有压痕图像自动分析系统 ,不仅能对所测压痕和材料金相组织进行拍摄和测量,而且可以通过规划路径来测试工件硬化层深度。适用于测量微小、簿形试件、表面渗镀层等试件的维氏硬度和测定玻璃、陶瓷、玛瑙、宝石等脆性材料的维氏硬度,是科研机构、企业及质检部门进行研究和检测的理想的硬度测试仪器。

功能特点

 

1. 全新机械结构设计,机架结构坚固

2. 机头移动式结构,直线滑轨导向

3. 采用高精度电机驱动

4. 固定载物台,减少由丝杆上下移动造成的同轴度误差

5. 作业平台空间大,可实现大件测量并适合更换大型工作平台

 

    “奥龙芯特点

● 高精密步控电加载技术

● 主试验力加载速度极快,效率提高

● 高精度传感器配合奥龙芯控制系统

● 奥龙芯独有力值曲线图

● 加卸载速度更迅速、精准

● 可实现远程控制,操作简单

 极快的加载速度:试验力加载时间2-6秒

● 全过程智能控制。分段施力、平滑变速、高精度高速步控等

 

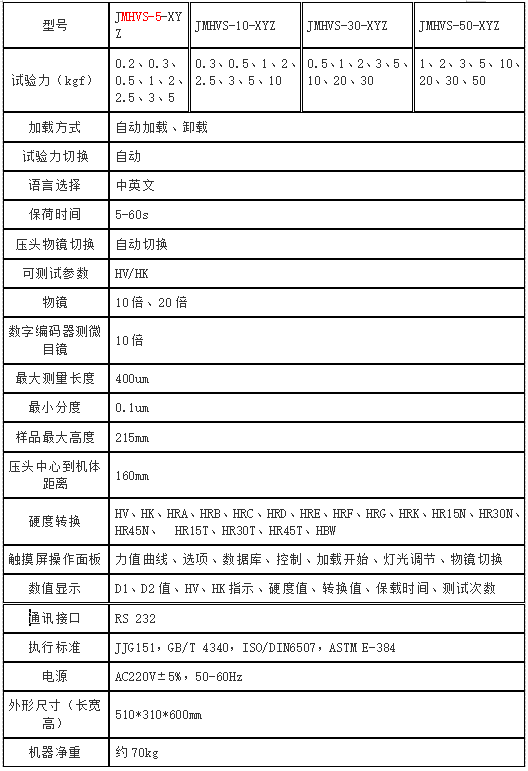
     主机技术参数

 

3f07bbe46f9d6b99bee44b6cde922296.png

分享到:
留言
友情链接:
26498 效果监测
最近浏览记录:
  • 加载中
有效记录 26498
在线咨询

快速留言

QQ咨询

咨询热线

13482803523

商家点评